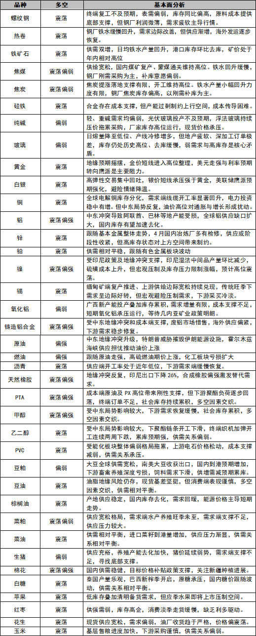
市场概况
2026年4月3日,国内商品期货市场在清明节前最后一个交易日呈现分化格局。市场受地缘政治局势主导,原油系品种跳空高开,而部分农产品和贵金属则承压调整。整体市场情绪受美伊冲突最新进展影响显著,波动率维持高位。
宏观层面,美国总统特朗普于4月1日晚发表全国电视讲话,自行宣称对伊朗战事取得“快速、决定性、压倒性胜利”,并表示若伊朗不同意停火协议,美国将在未来两到三周内对伊朗进行猛烈打击。这一表态彻底扭转了市场此前对局势即将缓和的预期,导致避险情绪急剧升温,国际油价应声大涨,而美元反弹则对以美元计价的黄金等资产形成压制。国内方面,清明节假期(4月4日至6日)休市在即,市场交投趋于谨慎,部分投资者选择轻仓过节以规避假期期间的不确定性风险。


免责声明
本研究报告由东航期货有限责任公司提供。
本研究报告中所提供的信息是本公司研究员根据国际和行业通行的准则以合法渠道获得,本公司对这些信息的准确性和完整性不作任何保证,也不保证所包含的信息和建议不会发生变更。
本公司力求报告内容的客观、公正和完整,亦将根据市场变化随时补充、更正有关信息,但不保证在第一时间发布。本研究报告所提出的观点、结论和建议仅供投资者参考,投资者据此做出的任何投资决策与本公司和研究员无关,本公司不承担因使用本研究报告而产生的任何责任。
本报告版权为东航期货有限责任公司所有,未经本公司书面许可,任何机构和个人不得以任何形式引用、复制、发行或以其他形式传播报告的全部或部分,亦不得作为诉讼、仲裁、传媒及任何单位或个人所引证据之用,或其他用途。如经本公司书面许可引用、复制、发行或以其他形式传播本报告的,须注明出处为“东航期货有限责任公司”,且不得对本报告进行有悖原意的删节或修改。
本公司对于本免责申明条款具有最终解释权。
东航期货
东航期货有限责任公司
地址:上海市长宁区友乐路299号东虹桥中心T7座3楼
电话:4008-889-889
网址:www.cesfutures.com