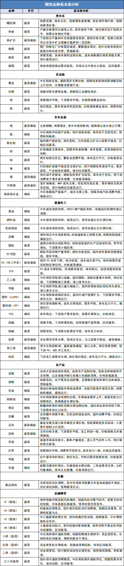
市场概况
当前全球期货市场核心定价锚仍为持续升级的中东地缘政治危机。美伊双方在特朗普设定的“最后期限”(美东时间4月7日20时)前博弈激烈,霍尔木兹海峡实质性封锁状态未改,导致能源价格高企,输入性通胀与衰退担忧并存。市场在“滞胀交易”与“避险交易”模式间快速切换,整体波动率维持高位。国内方面,3月PMI重返扩张区间显示经济内生动能回暖,但难以抵消外部风险的冲击,股指承压,债市在通胀压力与宽松流动性间震荡。
未来1-2周的市场走势,几乎完全系于美伊地缘局势的演变。重点关注4月7日“最后期限”过后双方的实质行动,以及霍尔木兹海峡通航条件是否有实质性变化。若局势意外迅速缓和,原油等能化品种面临溢价快速回吐的风险,市场可能交易“衰退预期”;若冲突升级或僵持,则“滞胀交易”与避险模式将延续,商品指数将维持高位宽幅震荡。



免责声明
本研究报告由东航期货有限责任公司提供。
本研究报告中所提供的信息是本公司研究员根据国际和行业通行的准则以合法渠道获得,本公司对这些信息的准确性和完整性不作任何保证,也不保证所包含的信息和建议不会发生变更。
本公司力求报告内容的客观、公正和完整,亦将根据市场变化随时补充、更正有关信息,但不保证在第一时间发布。本研究报告所提出的观点、结论和建议仅供投资者参考,投资者据此做出的任何投资决策与本公司和研究员无关,本公司不承担因使用本研究报告而产生的任何责任。
本报告版权为东航期货有限责任公司所有,未经本公司书面许可,任何机构和个人不得以任何形式引用、复制、发行或以其他形式传播报告的全部或部分,亦不得作为诉讼、仲裁、传媒及任何单位或个人所引证据之用,或其他用途。如经本公司书面许可引用、复制、发行或以其他形式传播本报告的,须注明出处为“东航期货有限责任公司”,且不得对本报告进行有悖原意的删节或修改。
本公司对于本免责申明条款具有最终解释权。
东航期货
东航期货有限责任公司
地址:上海市长宁区友乐路299号东虹桥中心T7座3楼
电话:4008-889-889
网址:www.cesfutures.com